谈球吧(中国)-官方网站
谈球吧
首页
关于我们
谈球吧简介
机构设置
联系方式
招生宣传
谈球吧简介
专业介绍
教学条件
优秀学子
学科竞赛
团队队伍
教授
副教授
讲师
助教
教学科研
教学动态
教师风采
文化产业研究中心
实验教学中心
学术交流
人才培养
文化产业管理
旅游管理与服务教育
市场营销
国际经济与贸易
商务英语
电子商务
连锁经营与管理
党建思政
机构设置
理论学习
党建活动
党员风采
返回主站
首页
关于我们
谈球吧简介
机构设置
联系方式
招生宣传
谈球吧简介
专业介绍
教学条件
优秀学子
学科竞赛
团队队伍
教授
副教授
讲师
助教
教学科研
教学动态
教师风采
文化产业研究中心
实验教学中心
学术交流
人才培养
文化产业管理
旅游管理与服务教育
市场营销
国际经济与贸易
商务英语
电子商务
连锁经营与管理
党建思政
机构设置
理论学习
党建活动
党员风采
返回主站
通知公告
当前位置:
首页
通知公告
商公司第六届创新创业大赛暨“互联网+”和“挑战杯”院级选拔赛路演结果公示
来源:谈球吧
|
发布时间:2022-03-29 08:47:25
|
浏览人次:5211
分享
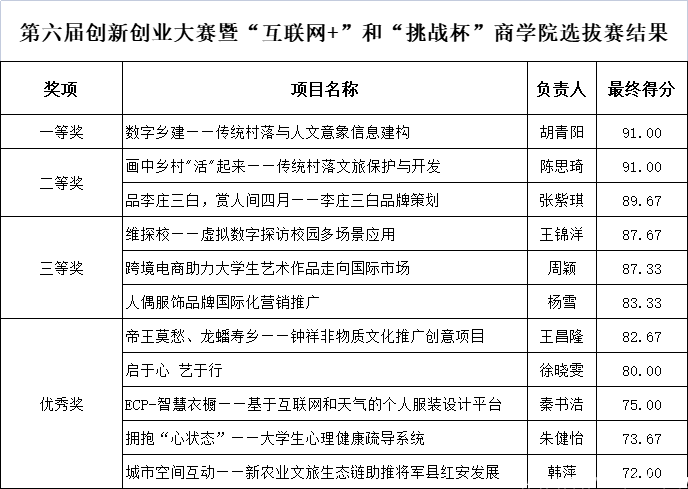
根据《关于举办第六届创新创业大赛暨“互联网+”和“挑战杯”商公司选拔赛的通知》精神,经专家评审、路演汇报,进入选拔赛路演环节的 11个项目,路演结果公示如下:
商公司
2022年3月29日
商公司2022年创新创业大赛 暨“互联网+”和“挑战杯”选拔赛
返回列表
商公司关于推荐谈球吧体育官网入口“青年马克思主义者培养工程”培训班第一期学员的名单公示
重要推荐
谈球吧护送员工奔赴实习岗位,开启实习新篇章
2025-07-22
谈球吧召开 2025 年毕业集中实习启动暨入职指引会
2025-07-22
谈球吧持续推进访企拓岗,助力毕业生高质量就业
2025-07-22
谈球吧(中国)-官方网站 版权所有
地址:武汉市江夏区藏龙岛开发区杨桥湖大道
邮编:430205
联系电话:027-81730682
鄂ICP备10011215号-1
鄂公网安备 42011502001041